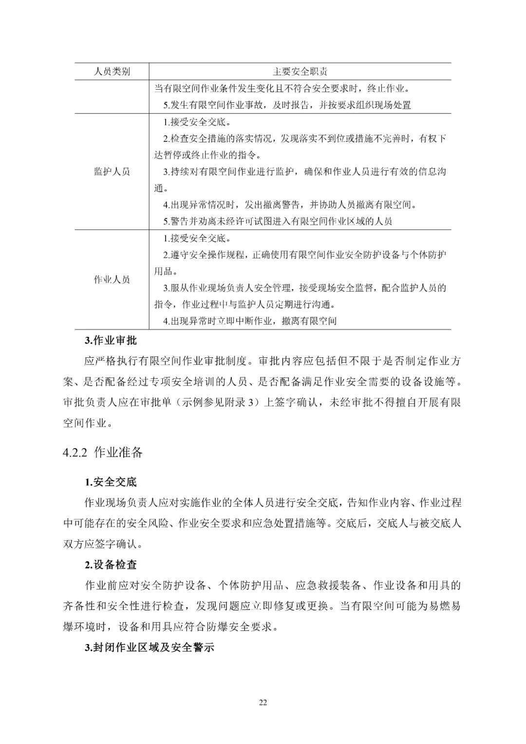
甘肃陇神戎发药业股份有限公司的网站标识

网站内页装饰å›
News Focus
新闻动态
【安全生产月】应急科普,超实用!有限空间作业安全指导手册!
日期:2023-06-14
来源:
浏览次数:
分享:

夏季是有限空间事故的高发期

由于温度高、湿度大

有毒有害气体容易挥发聚集

作业人员如果在防护不到位的情况下

贸然进入通风不良的有限空间

极易发生中毒窒息事故


近期

多地发生有限空间事故

造成人员伤亡

为加强有限空间作业安全管理

提高作业人员安全防范意识和安全技能

遏制有限空间作业安全事故发生

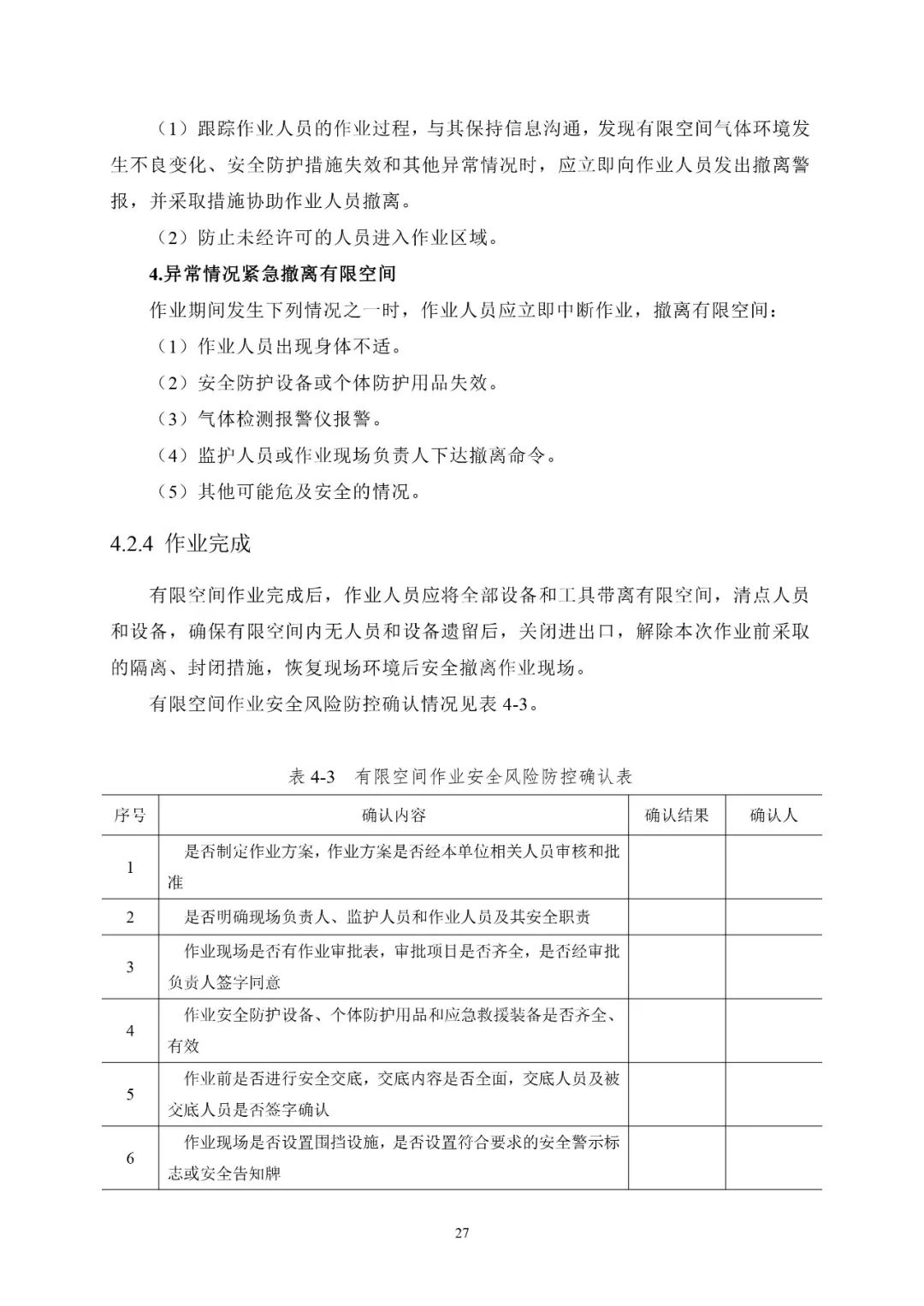
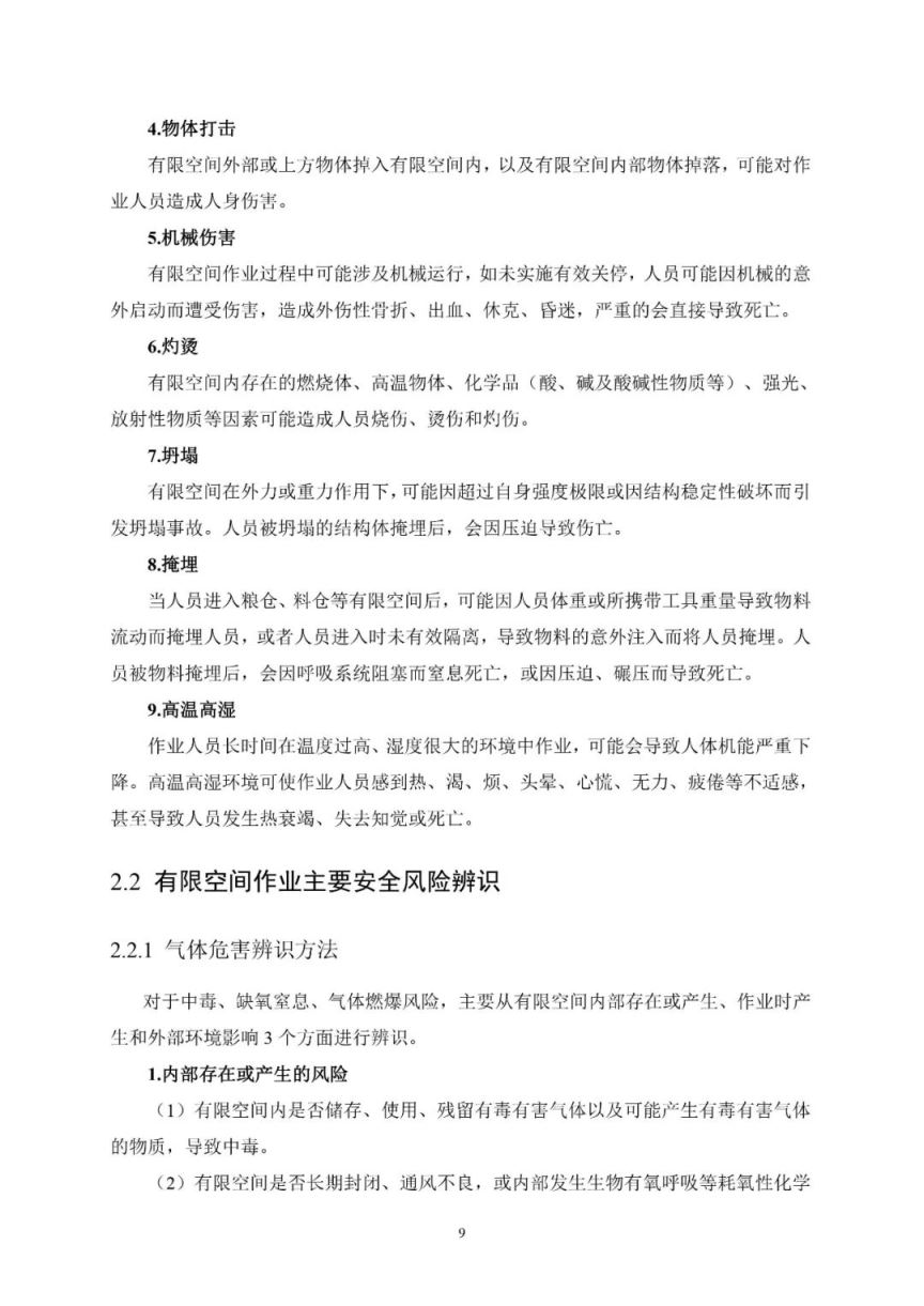
现全文提供应急管理部2020年组织编制的

《有限空间作业安全指导手册》

供有关生产经营单位和从业人员学习使用

《有限空间作业安全指导手册》






























































































在线商城

陇神京东元胡止痛滴丸

陇神京东元胡止痛滴丸

百利青禾店

百利青禾店

普安康宣肺止嗽合剂

普安康宣肺止嗽合剂

抖音商城

抖音

抖音