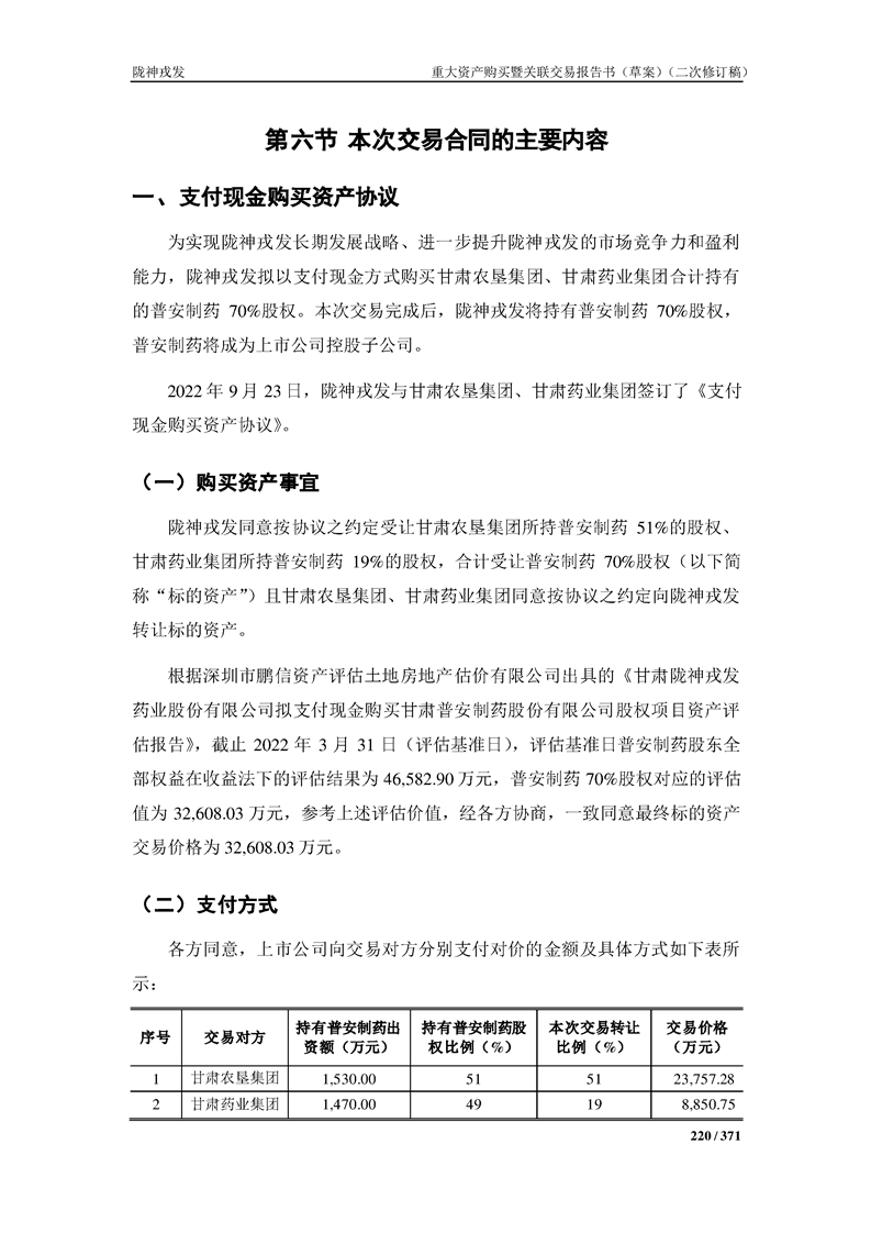
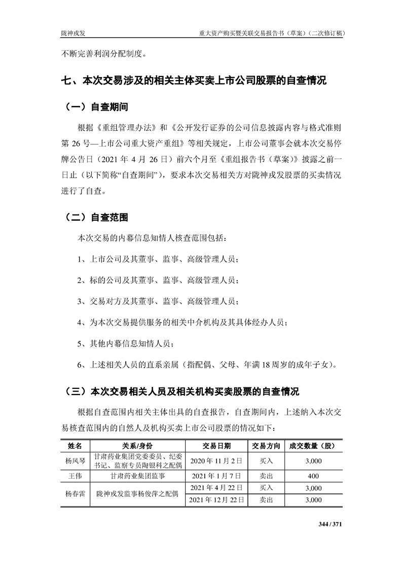
甘肃陇神戎发药业股份有限公司的网站标识

投资者关ç³
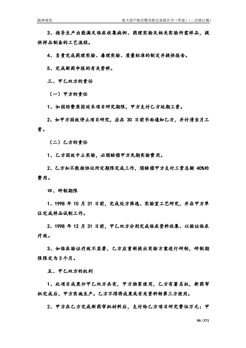
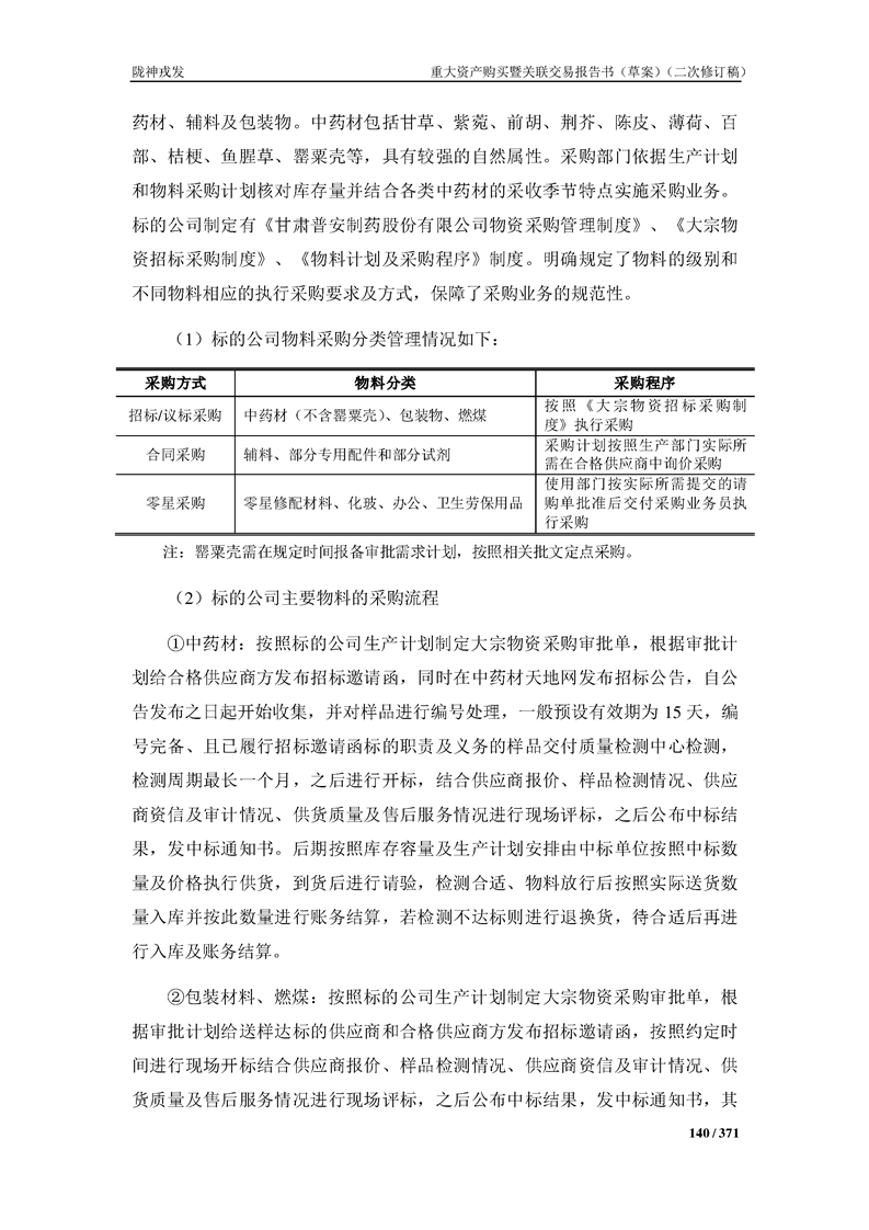
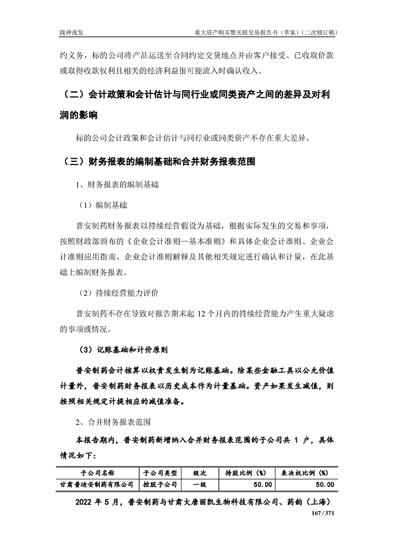
甘肃陇神戎发药业股份有限公司重大资产购买暨关联交易报告书(草案)(二次修订稿)
日期:2022-12-27
来源:
浏览次数:
分享:



















































































































































































































































































































































































在线商城

陇神京东元胡止痛滴丸

陇神京东元胡止痛滴丸

百利青禾店

百利青禾店

普安康宣肺止嗽合剂

普安康宣肺止嗽合剂

抖音商城

抖音

抖音