甘肃陇神戎发药业股份有限公司的网站标识

投资者关ç³
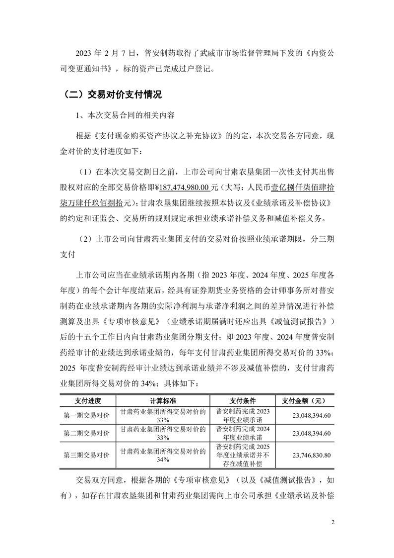
华龙证券股份有限公司关于甘肃陇神戎发药业股份有限公司重大资产购买暨关联交易之2023年度业绩承诺实现情况的专项核查意见
日期:2024-04-24
来源:
浏览次数:
分享:

在线商城

陇神京东元胡止痛滴丸

陇神京东元胡止痛滴丸

百利青禾店

百利青禾店

普安康宣肺止嗽合剂

普安康宣肺止嗽合剂

抖音商城

抖音

抖音