甘肃陇神戎发药业股份有限公司的网站标识

投资者关ç³
甘肃陇神戎发药业股份有限公司向特定对象发行A股股票募集说明书(申报稿)
日期:2024-01-06
来源:
浏览次数:
分享:




















































































































在线商城

陇神京东元胡止痛滴丸

陇神京东元胡止痛滴丸

百利青禾店

百利青禾店

普安康宣肺止嗽合剂

普安康宣肺止嗽合剂

抖音商城

抖音

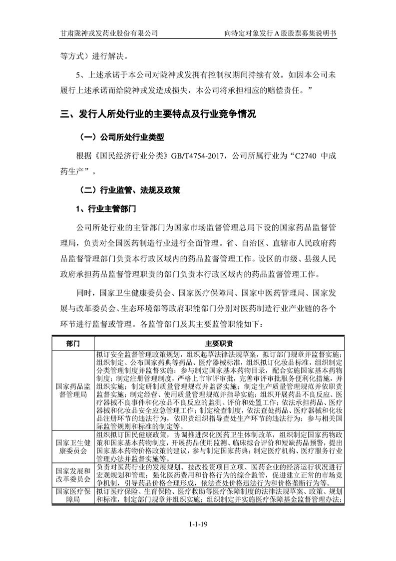
抖音